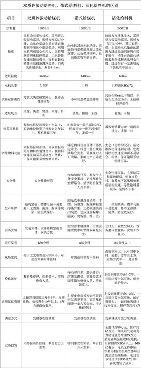
近日湖南一代理商向我公司詢價,詢問煤倉下給料量1500t/h的給料機的報價。由于代理商總包資金有限,讓我公司對雙質體振動給料機、帶式給料機、活化給料機進行區別簡析!



綜上所對比:
XZG型雙質體振動給料機,功耗小、節能環保,抗砸耐沖擊,特別是維修維護量小,后期使用成本低,而且土建成本及采購成本投資小,綜合性能優于帶式給料機和活化給料機。以上供參考,選型請慎重。


XZG雙質體振動給料機已進行了四代升級改進,雙質體技術永站給料機行業的技術前沿!同時也是智能化升級改造的踐行者,已經完成了多套智能設備生命周期管理系統、智能裝車系統、智能矸石分揀系統,深受業主歡迎

XZG型雙質體振動給料機(全吊式)
超大計量帶式給料機
XZG型振動放礦機(全座式鋼彈簧)
SFZC雙質體溜井振動放礦機